*
*
*


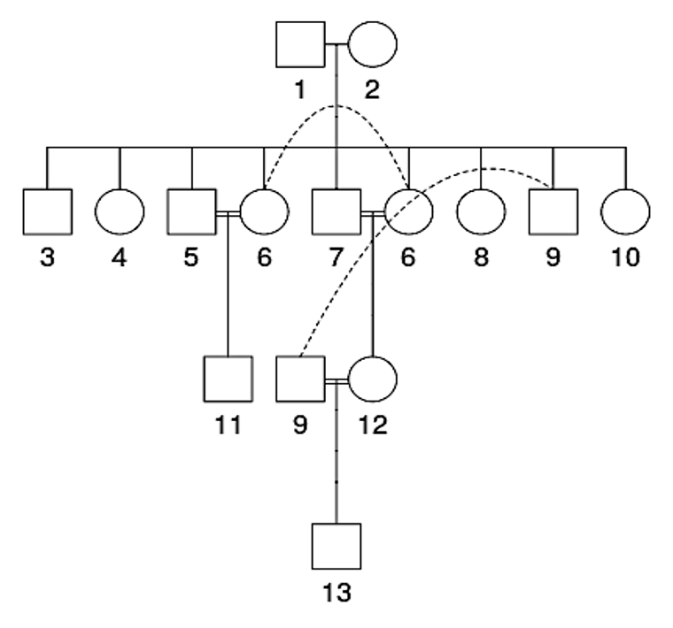
Optional



Select the child for paternity testing and the member IDs to generate DNA profiles
The selection of Child and IDs is entirely up to the user and is not subject to any control



*